天津《火電廠大氣污染物排放標準》超超低限值顆粒物5mg/m3
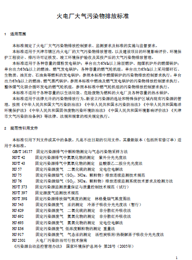
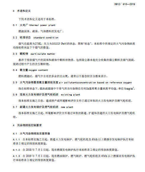
天津近日發布了地方強制性標準《火電廠大氣污染物排放標準》(DB12/ 810—2018 ),這是國內首個地方在火電廠大氣標準中對煙氣排放溫度做出限定,標準規定4月-10月燃煤鍋爐的煙氣排放溫度≤48℃,11月-3月≤45度。該標準將于2018年7月1日正式實施。污染物限值方面,這項標準更是提出了“超超低”限值,新建項目顆粒物5mg/m3,二氧化硫10mg/m3,氮氧化物30mg/m3。









天津近日發布了地方強制性標準《火電廠大氣污染物排放標準》(DB12/ 810—2018 ),這是國內首個地方在火電廠大氣標準中對煙氣排放溫度做出限定,標準規定4月-10月燃煤鍋爐的煙氣排放溫度≤48℃,11月-3月≤45度。該標準將于2018年7月1日正式實施。污染物限值方面,這項標準更是提出了“超超低”限值,新建項目顆粒物5mg/m3,二氧化硫10mg/m3,氮氧化物30mg/m3。








