《工業爐窯大氣污染綜合治理方案》發布
關于印發《工業爐窯大氣污染綜合治理方案》的通知
各省、自治區、直轄市生態環境廳(局)、發展改革委、工業和信息化主管部門、財政廳(局),新疆生產建設兵團生態環境局、發展改革委、工業和信息化局、財政局:
現將《工業爐窯大氣污染綜合治理方案》印發給你們,請遵照執行。
附件:1.工業爐窯分類表
2.重點區域范圍
3.現有涉工業爐窯行業大氣污染物排放標準
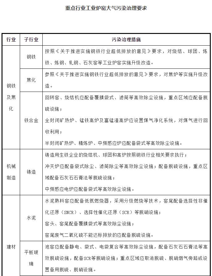
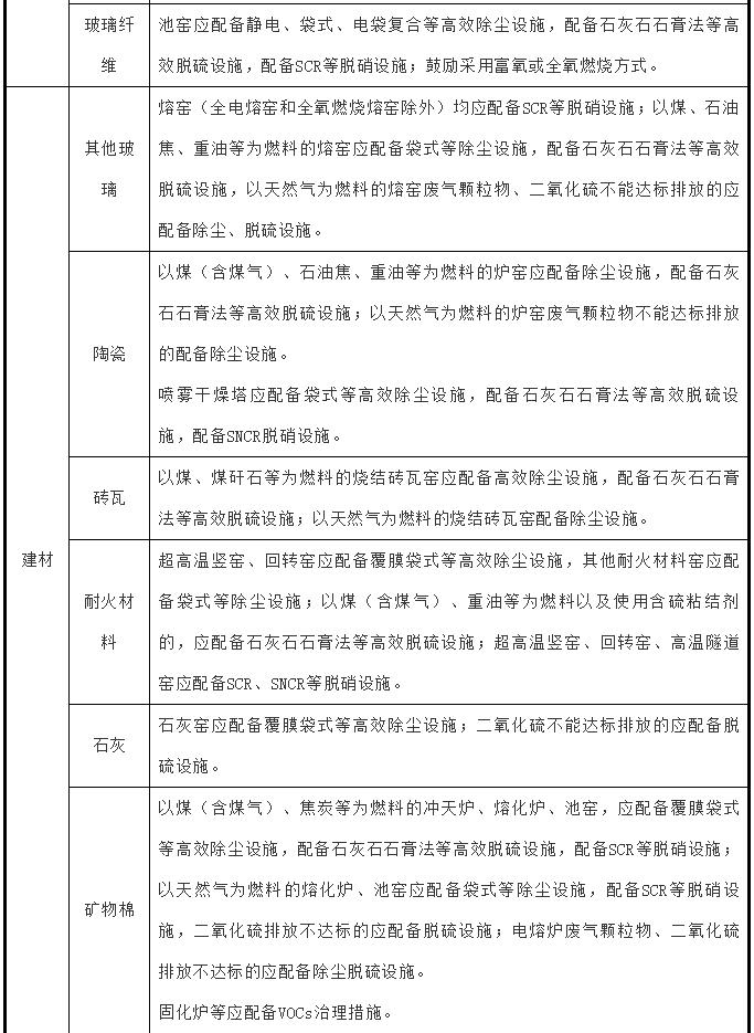
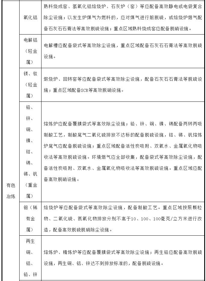
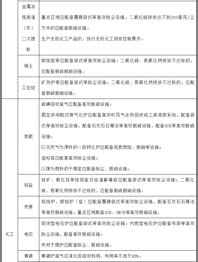
4.重點行業工業爐窯大氣污染治理要求
5.無組織排放控制措施界定
6.工業爐窯大氣污染綜合治理重點項目表(示例)
生態環境部
發展改革委
工業和信息化部
財政部
2019年7月1日
工業爐窯大氣污染綜合治理方案
為貫徹落實《國務院關于印發打贏藍天保衛戰三年行動計劃的通知》有關要求,指導各地加強工業爐窯大氣污染綜合治理,協同控制溫室氣體排放,促進產業高質量發展,制定本方案。
一、重要意義
工業爐窯是指在工業生產中利用燃料燃燒或電能等轉換產生的熱量,將物料或工件進行熔煉、熔化、焙(煅)燒、加熱、干餾、氣化等的熱工設備,包括熔煉爐、熔化爐、焙(煅)燒爐(窯)、加熱爐、熱處理爐、干燥爐(窯)、焦爐、煤氣發生爐等八類(見附件1)。工業爐窯廣泛應用于鋼鐵、焦化、有色、建材、石化、化工、機械制造等行業,對工業發展具有重要支撐作用,同時,也是工業領域大氣污染的主要排放源。相對于電站鍋爐和工業鍋爐,工業爐窯污染治理明顯滯后,對環境空氣質量產生重要影響。京津冀及周邊地區源解析結果表明,細顆粒物(PM2.5)污染來源中工業爐窯占20%左右。
從工業爐窯裝備和污染治理技術水平來看,我國既有世界上最先進的生產工藝和環保治理設備,也存在大量落后生產工藝,環保治理設施簡易,甚至沒有環保設施,行業發展水平參差不齊,劣幣驅逐良幣問題突出。尤其是在磚瓦、玻璃、耐火材料、陶瓷、鑄造、鐵合金、再生有色金屬等涉工業爐窯行業,“散亂污”企業數量多,環境影響大,嚴重影響產業轉型升級和高質量發展。
實施工業爐窯升級改造和深度治理是打贏藍天保衛戰重要措施,也是推動制造業高質量發展、推進供給側結構性改革的重要抓手。各地要充分認識全面加強工業爐窯大氣污染綜合治理的重要意義,深入推進相關工作。
二、總體要求
(一)主要目標。到2020年,完善工業爐窯大氣污染綜合治理管理體系,推進工業爐窯全面達標排放,京津冀及周邊地區、長三角地區、汾渭平原等大氣污染防治重點區域(以下簡稱重點區域,范圍見附件2)工業爐窯裝備和污染治理水平明顯提高,實現工業行業二氧化硫、氮氧化物、顆粒物等污染物排放進一步下降,促進鋼鐵、建材等重點行業二氧化碳排放總量得到有效控制,推動環境空氣質量持續改善和產業高質量發展。
(二)基本原則
堅持全面推進與突出重點相結合。系統梳理工業爐窯分布狀況與排放特征,建立詳細管理清單,實現監管全覆蓋。聚焦工業爐窯環境問題突出的重點行業以及相關產業集群,加大綜合治理力度。合理把握工作推進進度和節奏,重點區域率先推進。
堅持結構優化與深度治理相結合。加大產業結構和能源結構調整力度,加快淘汰落后產能和不達標工業爐窯,實施燃料清潔低碳化替代;深入推進涉工業爐窯企業綜合整治,強化全過程環保管理,全面加強有組織和無組織排放管控。通過“淘汰一批、替代一批、治理一批”,提升產業總體發展水平。
堅持嚴格監管與激勵引導相結合。加快完善政策、法規和標準體系,強化企業主體責任,嚴格監督執法,加大聯合懲戒力度,顯著提高環境違法成本。更好發揮政府引導作用,增強服務意識,實施差別化管理政策,形成有效激勵和約束機制。
三、重點任務
(一)加大產業結構調整力度。嚴格建設項目環境準入。新建涉工業爐窯的建設項目,原則上要入園區,配套建設高效環保治理設施。重點區域嚴格控制涉工業爐窯建設項目,嚴禁新增鋼鐵、焦化、電解鋁、鑄造、水泥和平板玻璃等產能;嚴格執行鋼鐵、水泥、平板玻璃等行業產能置換實施辦法;原則上禁止新建燃料類煤氣發生爐(園區現有企業統一建設的清潔煤制氣中心除外)。
加大落后產能和不達標工業爐窯淘汰力度。分行業清理《產業結構調整指導目錄》淘汰類工業爐窯。天津、河北、山西、江蘇、山東等地要按時完成各地已出臺的鋼鐵、焦化、化工等行業產業結構調整任務。鼓勵各地制定更加嚴格的環保標準,進一步促進產業結構調整。對熱效率低下、敞開未封閉,裝備簡易落后、自動化程度低,無組織排放突出,以及無治理設施或治理設施工藝落后等嚴重污染環境的工業爐窯,依法責令停業關閉。
(二)加快燃料清潔低碳化替代。對以煤、石油焦、渣油、重油等為燃料的工業爐窯,加快使用清潔低碳能源以及利用工廠余熱、電廠熱力等進行替代。重點區域禁止摻燒高硫石油焦(硫含量大于3%)。玻璃行業全面禁止摻燒高硫石油焦。
加大煤氣發生爐淘汰力度。2020年年底前,重點區域淘汰爐膛直徑3米以下燃料類煤氣發生爐;集中使用煤氣發生爐的工業園區,暫不具備改用天然氣條件的,原則上應建設統一的清潔煤制氣中心。
加快淘汰燃煤工業爐窯。重點區域取締燃煤熱風爐,基本淘汰熱電聯產供熱管網覆蓋范圍內的燃煤加熱、烘干爐(窯)。加快推動鑄造(10噸/小時及以下)、巖棉等行業沖天爐改為電爐。
(三)實施污染深度治理。推進工業爐窯全面達標排放。已有行業排放標準的工業爐窯(見附件3),嚴格執行行業排放標準相關規定,配套建設高效脫硫脫硝除塵設施(見附件4),確保穩定達標排放。已制定更嚴格地方排放標準的,按地方標準執行。重點區域鋼鐵、水泥、焦化、石化、化工、有色等行業,二氧化硫、氮氧化物、顆粒物、揮發性有機物(VOCs)排放全面執行大氣污染物特別排放限值。已核發排污許可證的,應嚴格執行許可要求。
暫未制訂行業排放標準的工業爐窯,包括鑄造,日用玻璃,玻璃纖維、耐火材料、石灰、礦物棉等建材行業,鎢、工業硅、金屬冶煉廢渣(灰)二次提取等有色金屬行業,氮肥、電石、無機磷、活性炭等化工行業,應參照相關行業已出臺的標準,全面加大污染治理力度(見附件4),鑄造行業燒結、高爐工序污染排放控制按照鋼鐵行業相關標準要求執行;重點區域原則上按照顆粒物、二氧化硫、氮氧化物排放限值分別不高于30、200、300毫克/立方米實施改造,其中,日用玻璃、玻璃棉氮氧化物排放限值不高于400毫克/立方米;已制定更嚴格地方排放標準的地區,執行地方排放標準。
全面加強無組織排放管理。嚴格控制工業爐窯生產工藝過程及相關物料儲存、輸送等無組織排放,在保障生產安全的前提下,采取密閉、封閉等有效措施(見附件5),有效提高廢氣收集率,產塵點及車間不得有可見煙粉塵外逸。生產工藝產塵點(裝置)應采取密閉、封閉或設置集氣罩等措施。煤粉、粉煤灰、石灰、除塵灰、脫硫灰等粉狀物料應密閉或封閉儲存,采用密閉皮帶、封閉通廊、管狀帶式輸送機或密閉車廂、真空罐車、氣力輸送等方式輸送。粒狀、塊狀物料應采用入棚入倉或建設防風抑塵網等方式進行儲存,粒狀物料采用密閉、封閉等方式輸送。物料輸送過程中產塵點應采取有效抑塵措施。
推進重點行業污染深度治理。落實《關于推進實施鋼鐵行業超低排放的意見》,加快推進鋼鐵行業超低排放改造。積極推進電解鋁、平板玻璃、水泥、焦化等行業污染治理升級改造。重點區域內電解鋁企業全面推進煙氣脫硫設施建設;全面加大熱殘極冷卻過程無組織排放治理力度,建設封閉高效的煙氣收集系統,實現殘極冷卻煙氣有效處理。重點區域內平板玻璃、建筑陶瓷企業應逐步取消脫硫脫硝煙氣旁路或設置備用脫硫脫硝等設施,鼓勵水泥企業實施全流程污染深度治理。推進具備條件的焦化企業實施干熄焦改造,在保證安全生產前提下,重點區域城市建成區內焦爐實施爐體加罩封閉,并對廢氣進行收集處理。
加大煤氣發生爐VOCs治理力度。酚水系統應封閉,產生的廢氣應收集處理,鼓勵送至煤氣發生爐鼓風機入口進行再利用;酚水應送至煤氣發生爐處置,或回收酚、氨后深度處理,或送至水煤漿爐進行焚燒等。禁止含酚廢水直接作為煤氣水封水、沖渣水。氮肥等行業采用固定床間歇式煤氣化爐的,加快推進煤氣冷卻由直接水洗改為間接冷卻;其他區域采用直接水洗冷卻方式的,造氣循環水集輸、儲存、處理系統應封閉,收集的廢氣送至三廢爐處理。吹風氣、弛放氣應全部收集利用。
(四)開展工業園區和產業集群綜合整治。各地要加大涉工業爐窯類工業園區和產業集群的綜合整治力度,結合“三線一單”(生態保護紅線、環境質量底線、資源利用上線和生態環境準入清單)、規劃環評等要求,進一步梳理確定園區和產業發展定位、規模及結構等。制定綜合整治方案,對標先進企業,從生產工藝、產能規模、燃料類型、污染治理等方面提出明確要求,提升產業發展質量和環保治理水平。按照統一標準、統一時間表的要求,同步推進區域環境綜合整治和企業升級改造。加強工業園區能源替代利用與資源共享,積極推廣集中供汽供熱或建設清潔低碳能源中心等,替代工業爐窯燃料用煤;充分利用園區內工廠余熱、焦爐煤氣等清潔低碳能源,加強分質與梯級利用,提高能源利用效率,促進形成清潔低碳高效產業鏈。
加強涉工業爐窯企業運輸結構調整,京津冀及周邊地區大宗貨物年貨運量150萬噸及以上的,原則上全部修建鐵路專用線;具有鐵路專用線的,大宗貨物鐵路運輸比例應達到80%以上。
涉工業爐窯類產業集群主要包括陶瓷、玻璃、磚瓦、耐火材料、石灰、礦物棉、鑄造、獨立軋鋼、鐵合金、再生有色金屬、炭素、化工等行業。各地應結合當地產業發展特征等自行確定。
四、政策措施
(一)完善排放標準體系。加快涉工業爐窯行業大氣污染物排放標準制修訂工作。2020年6月底前,完成鑄造、日用玻璃、玻璃纖維、礦物棉、電石等行業大氣污染物排放標準制訂。加快大氣污染物綜合排放標準修訂。鼓勵各地制修訂相關行業地方排放標準。
(二)建立健全監測監控體系。加強重點污染源自動監控體系建設。排氣口高度超過45米的高架源,納入重點排污單位名錄,督促企業安裝煙氣排放自動監控設施。鋼鐵、焦化、水泥、平板玻璃、陶瓷、氮肥、有色金屬冶煉、再生有色金屬等行業,嚴格按照排污許可管理規定安裝和運行自動監控設施。加快其他行業工業爐窯大氣污染物排放自動監控設施建設,重點區域內沖天爐、玻璃熔窯、以煤和煤矸石為燃料的磚瓦燒結窯、耐火材料焙燒窯(電窯除外)、炭素焙(煅)燒爐(窯)、石灰窯、鉻鹽焙燒窯、磷化工焙燒窯、鐵合金礦熱爐和精煉爐等,原則上應納入重點排污單位名錄,安裝自動監控設施。具備條件的企業,應通過分布式控制系統(DCS)等,自動連續記錄工業爐窯環保設施運行及相關生產過程主要參數。推進焦爐爐體等關鍵環節安裝視頻監控系統。自動監控、DCS監控等數據至少要保存一年,視頻監控數據至少要保存三個月。
強化監測數據質量控制。自動監控設施應與生態環境主管部門聯網。加強自動監控設施運營維護,數據傳輸有效率達到90%。企業在正常生產以及限產、停產、檢修等非正常工況下,均應保證自動監控設施正常運行并聯網傳輸數據。各地對出現數據缺失、長時間掉線等異常情況,要及時進行核實和調查處理。嚴厲打擊篡改、偽造監測數據等行為,對監測機構運行維護不到位及篡改、偽造、干擾監測數據的,排污單位弄虛作假的,依法嚴格處罰,追究責任。
(三)加強排污許可管理。按照排污許可管理名錄規定按期完成涉工業爐窯行業排污許可證核發。開展固定污染源排污許可清理整頓工作,“核發一個行業、清理一個行業、達標一個行業、規范一個行業”。加大依證監管執法和處罰力度,確保排污單位落實持證排污、按證排污的環境管理主體責任。對無證排污、超標超總量排放以及逃避監管方式排放大氣污染物的,依法予以停產整治,情節嚴重的,報經有批準權的人民政府批準,責令停業、關閉。建立企業信用記錄,對于無證排污、不按規定提交執行報告和嚴重超標超總量排污的,納入全國信用信息共享平臺,通過“信用中國”等網站定期向社會公布。
(四)實施差異化管理。綜合考慮企業生產工藝、燃料類型、污染治理設施運行效果、無組織排放管控水平以及大宗物料運輸方式等,樹立行業標桿,引導產業轉型升級。在重污染天氣應對、環境執法檢查、經濟政策制定等方面,對標桿企業予以支持,對治污設施簡易、無組織排放管控不力的企業,加大聯合懲戒力度。
強化重污染天氣應對。各地應將涉工業爐窯企業全面納入重污染天氣應急減排清單,做到全覆蓋。針對工業爐窯等主要排放工序,采取切實有效的應急減排措施,落實到具體生產線和設備。根據污染排放績效水平,實行差異化應急減排管理。重點區域內鋼鐵、建材、焦化、有色、化工等涉大宗貨物運輸企業,應制定應急運輸響應方案,原則上不允許柴油貨車在重污染天氣預警響應期間進出廠區(保證安全生產運行、運輸民生保障物資或特殊需求產品的國五及以上排放標準車輛除外)。
(五)完善經濟政策。落實稅收優惠激勵政策。嚴格執行環境保護稅法,按照有關條款規定,對涉工業爐窯企業給予相應稅收優惠待遇。納稅人排放應稅大氣污染物的濃度值低于國家和地方規定的污染物排放標準百分之三十的,減按百分之七十五征收環境保護稅;低于百分之五十的,減按百分之五十征收環境保護稅。落實環境保護專用設備企業所得稅抵免優惠政策。
給予獎勵和信貸融資支持。地方可根據實際情況,對工業爐窯綜合治理達標的企業給予獎勵。支持符合條件的企業發行企業債券進行直接融資,募集資金用于工業爐窯治理等。
實施差別化電價政策。充分發揮電力價格的杠桿作用,推動涉工業爐窯行業加快落后產能淘汰,實施污染深度治理。嚴格落實鐵合金、電石、燒堿、水泥、鋼鐵、黃磷、鋅冶煉等行業差別電價政策,對淘汰類和限制類企業用電(含市場化交易電量)實行更高價格。各地可根據實際需要擴大差別電價、階梯電價執行行業范圍,提高加價標準。鼓勵各地探索建立基于污染物排放績效的差別化電價政策,推動工業爐窯清潔低碳化改造。
五、保障措施
(一)加強組織領導。生態環境部、發展改革委、工業和信息化部、財政部共同組織實施本方案,各有關部門各司其職、各負其責、密切配合,形成工作合力,加強對地方工作指導,及時協調解決推進過程中的困難和問題。
各地要按照打贏藍天保衛戰總體部署,把開展工業爐窯大氣污染綜合治理放在重要位置,切實加強組織領導,嚴格依法行政,加大政策扶持力度,做好監督和管理工作;結合第二次污染源普查工作,開展拉網式排查,建立管理清單,掌握工業爐窯使用和排放情況;提前謀劃,制定工業爐窯大氣污染綜合治理實施方案,明確治理要求,細化任務分工,確定分年度重點項目(示例見附件6),2019年9月底前報送生態環境部、發展改革委、工業和信息化部等部門。
(二)嚴格評價管理。生態環境部會同有關部門,按照各省(區、市)工業爐窯大氣污染綜合治理實施方案,每年對上一年度方案落實情況進行評價。各地要增強服務意識,按照行業治理標準和產業集群綜合整治方案等要求,組織開展評估工作,嚴把工程建設質量,嚴防建設簡易低效環保治理設施。
建立完善依效付費機制,多措并舉治理低價中標亂象。加大失信聯合懲戒力度,將工程建設質量低劣的環保公司和環保設施運營管理水平低、存在弄虛作假行為的運維機構列入失信聯合懲戒對象名單,納入全國信用信息共享平臺,并通過“信用中國”等網站定期向社會公布;相關涉工業爐窯企業在重污染天氣預警期間加大停限產力度。依法依規對失信企業在行政審批、資質認定、銀行貸款、上市融資、政府招投標、政府榮譽評定等方面予以限制。
(三)嚴格監督執法。各地要開展工業爐窯專項執法行動,加強日常監督和執法檢查,嚴厲打擊違法排污行為。對不達標、未按證排污的,綜合運用按日連續計罰、查封扣押、限產停產等手段,依法嚴格處罰,并定期向社會通報。嚴厲打擊弄虛作假、擅自停運環保設施等嚴重違法行為,依法查處并追究相關人員責任。將工業爐窯大氣污染綜合治理落實情況作為重點區域強化監督定點幫扶工作的重要任務,對推進不力、工作滯后、治理不到位的,要強化監督問責。
(四)強化企業主體責任。企業是工業爐窯污染治理的責任主體,要切實履行責任,按照本行動方案和地方有關部門要求等制定工業爐窯綜合治理實施計劃,確保按期完成改造任務。加大資金投入,加快裝備升級和燃料清潔低碳化替代,實施污染深度治理。加強人員技術培訓,健全內部環保考核管理機制,確保治污設施長期穩定運行。及時公布自行監測和污染排放數據、污染治理措施、重污染天氣應對、環保違法處罰及整改等信息,推動公眾參與和社會監督。國有企業和龍頭企業要發揮表率作用,引導行業轉型升級和高質量發展。
(五)加強技術支持。研究制定工業爐窯大氣污染綜合治理相關技術指導文件。支持企業與高校、科研機構、環保公司等合作,創新節能減排技術。充分發揮行業協會作用,加強行業自律,出臺相關污染防治技術規范,引導樹立行業標桿,助推行業健康發展。鼓勵行業協會等搭建工業爐窯污染治理交流平臺,促進成熟先進技術推廣應用。
(六)加強宣傳引導。工業爐窯涉及行業多、領域廣,各地要營造有利于開展工業爐窯大氣污染綜合治理的良好輿論氛圍,增強企業開展工業爐窯污染治理的責任感和榮譽感。各級有關部門要積極跟蹤相關輿情動態,及時回應社會關切,對做得好的地方和企業,組織新聞媒體加強宣傳報道。
生態環境部辦公廳2019年7月9日印發














