安徽省水泥工業大氣污染物排放標準
最近,《安徽省水泥工業大氣污染物排放標準》從2020年4月1日開始實施,標準中規定了生產設施的有組織和無組織排放限值,提出了監測及監督管理要求。其中有組織排放的顆粒物、二氧化硫和氮氧化物分別為10、50、100mg/m3。
《安徽省水泥工業大氣污染物排放標準》主要內容
《標準》覆蓋了水泥工業從源頭到運輸的全部生產領域,包括水泥制造企業(含獨立粉磨站)、水泥原料礦山、散裝水泥中轉站、水泥制品企業,規定了生產設施的有組織和無組織排放限值,提出了監測及監督管理要求。其中有組織排放的顆粒物、二氧化硫和氮氧化物分別為10、50、100mg/m3,為目前執行的國家《水泥工業大氣污染物排放標準》(GB4915-2013)(以下簡稱《國標》)特別排放限值的50%、50%、31.2%(《國標》要求顆粒物、二氧化硫和氮氧化物分別為20、100、320mg/m3),氟化物、氨、汞及其化合物分別為3、8、0.05mg/m3,與《國標》要求一致。
《安徽省水泥工業大氣污染物排放標準》實施時間
《標準》于2020年4月1日起實施。其中,新建(含改建、擴建)企業于4月1日起執行,現有企業自10月1日起執行。之所以確定現有企業自10月1日執行,目的是為了給企業留足改造的時間。經業內專家測算,水泥企業提標改造的設計、施工、調試、投產,最多需要6個月的時間。
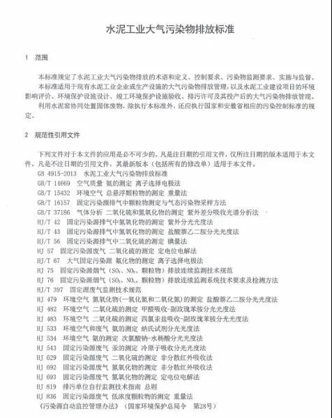
《安徽省水泥工業大氣污染物排放標準》全文











